
Conținutul video live și la cerere a reprezentat, potrivit estimărilor, 66% din traficul global de Internet ca volum în 2022, iar cele mai aglomerate 10 zile de trafic pe Internet în 2024 au coincis cu evenimente transmise live, precum meciul de box Jake Paul vs. Mike Tyson și transmisiuni din NFL (National Football League). Streamingul permite accesul neîntrerupt, la cerere, la conținut video – de la jocuri online și clipuri scurte, precum TikTok-urile, până la filme, podcasturi și meciuri din NFL.
Aspectul definitoriu al streamingului este caracterul său la cerere. Gândiți-vă la acoperirea globală a unui episod din podcastul lui Joe Rogan sau la transmisia live a lansării navei spațiale SpaceX Crew Dragon – ambele sunt exemple care arată cum streamingul conectează milioane de spectatori la conținut în timp real sau la cerere, oriunde în lume.
N.n. - Streaming - fișierele video sau audio rulează în timp real, în timp ce se încarcă de pe Internet (nu este necesară descărcarea preliminară pe computer).
Sunt informatician, iar cercetările mele includ cloud computingul, adică distribuirea resurselor de calcul – precum serverele video – prin Internet.
Netflix a susținut că a putut susține 65 de milioane de conexiuni (streamuri) simultane pentru meciul Jake Paul vs. Mike Tyson pe 15 noiembrie 2024, deși mulți utilizatori au raportat probleme tehnice.
„Bucăți” de videoclip
Când vine vorba de conținut video – fie că este un live stream sau un videoclip înregistrat – există două mari provocări de rezolvat. În primul rând, datele video sunt foarte voluminoase, ceea ce face dificilă și lentă transmiterea lor de la sursă către dispozitive precum televizoare, computere, tablete sau telefoane.
În al doilea rând, streamingul trebuie să fie adaptiv, pentru a se potrivi diferențelor dintre dispozitivele utilizatorilor și calitatea conexiunilor lor la Internet. De exemplu, utilizatorii cu ecrane de rezoluție mai mică sau cu Internet mai lent ar trebui totuși să poată viziona videoclipul – deși la o calitate redusă – în timp ce aceia care au ecrane de înaltă rezoluție și conexiuni rapide se bucură de cea mai bună calitate posibilă.
Pentru a aborda aceste provocări, furnizorii de conținut video implementează o serie de optimizări. Primul pas constă în fragmentarea videoclipurilor în bucăți mai mici, numite frecvent „chunk-uri” (bucăți). Acestea trec apoi printr-un proces numit „codare și compresie”, care optimizează videoclipul pentru diverse rezoluții și rate de biți, astfel încât să se potrivească diferitelor tipuri de dispozitive și condiții de rețea.
Când un utilizator solicită un videoclip disponibil la cerere, sistemul selectează dinamic fluxul corespunzător de chunk-uri, în funcție de capabilitățile dispozitivului, cum ar fi rezoluția ecranului și viteza actuală a conexiunii la internet. Playerul video de pe dispozitivul utilizatorului asamblează și redă aceste bucăți în ordine, pentru a oferi o experiență de vizionare fluentă.
Pentru utilizatorii cu conexiuni mai lente, sistemul livrează bucăți de calitate mai mică pentru a asigura o redare fără întreruperi. De aceea, este posibil să observați o scădere a calității video atunci când viteza Internetului se reduce. În mod similar, dacă videoclipul se întrerupe în timpul redării, de obicei este pentru că playerul așteaptă să se încarce bucăți suplimentare de la furnizor.

Fluxurile video ajung la utilizatori la diferite niveluri de calitate, în funcție de dispozitiv și conexiunea la Internet.
Gestionarea distanței și aglomerației rețelei
Livrarea conținutului video la scară largă, fie el înregistrat sau live, reprezintă o provocare semnificativă atunci când ne raportăm la imensul volum de videoclipuri consumate la nivel global. Serviciile de streaming precum YouTube, Hulu și Netflix găzduiesc biblioteci uriașe de conținut la cerere, în timp ce gestionează simultan un număr foarte mare de streamuri live în întreaga lume.
O abordare aparent simplă pentru livrarea conținutului video ar fi construirea unui centru de date masiv, care să stocheze toate videoclipurile și conținutul asociat, apoi trimiterea acestora către utilizatori prin Internet. Totuși, această metodă nu este preferată, deoarece vine cu o serie de probleme majore.
Una dintre ele este „latența geografică” (geographic latency) – adică întârzierea percepută de utilizator în funcție de distanța față de centrul de date. De exemplu, dacă centrul de date este situat în Virginia, un utilizator din Washington, D.C. ar experimenta o întârziere minimă, în timp ce unul din Australia ar avea o întârziere mult mai mare, din cauza distanței și a traversării mai multor rețele interconectate. Acest timp suplimentar de deplasare încetinește livrarea conținutului.
O altă problemă este congestia rețelei. Pe măsură ce tot mai mulți utilizatori se conectează la centrul de date, rețelele intermediare devin tot mai aglomerate, ducând la întârzieri enervante și la întreruperi în redarea videoclipurilor. În plus, atunci când același videoclip este transmis simultan către mai mulți utilizatori, datele dublate care circulă pe aceleași legături de internet consumă inutil lățimea de bandă și congestionează suplimentar rețeaua.
Un centru de date centralizat mai implică și un punct unic de eșec. Dacă acesta se confruntă cu un blocaj, niciun utilizator nu va putea accesa conținutul, ducând la o întrerupere completă a serviciului.
Rețele de livrare a conținutului
Pentru a gestiona aceste provocări, majoritatea furnizorilor de conținut se bazează pe rețele de livrare a conținutului (CDN - content delivery networks). Aceste rețele distribuie conținutul prin puncte de prezență amplasate strategic la nivel global – clustere de servere care stochează copii ale conținutului cu cerere ridicată, local, cât mai aproape de utilizatori. Această abordare reduce semnificativ întârzierea și îmbunătățește fiabilitatea.
Furnizorii de rețele de livrare a conținutului, precum Akamai și Edgio, implementează două strategii principale pentru amplasarea acestor puncte de prezență.
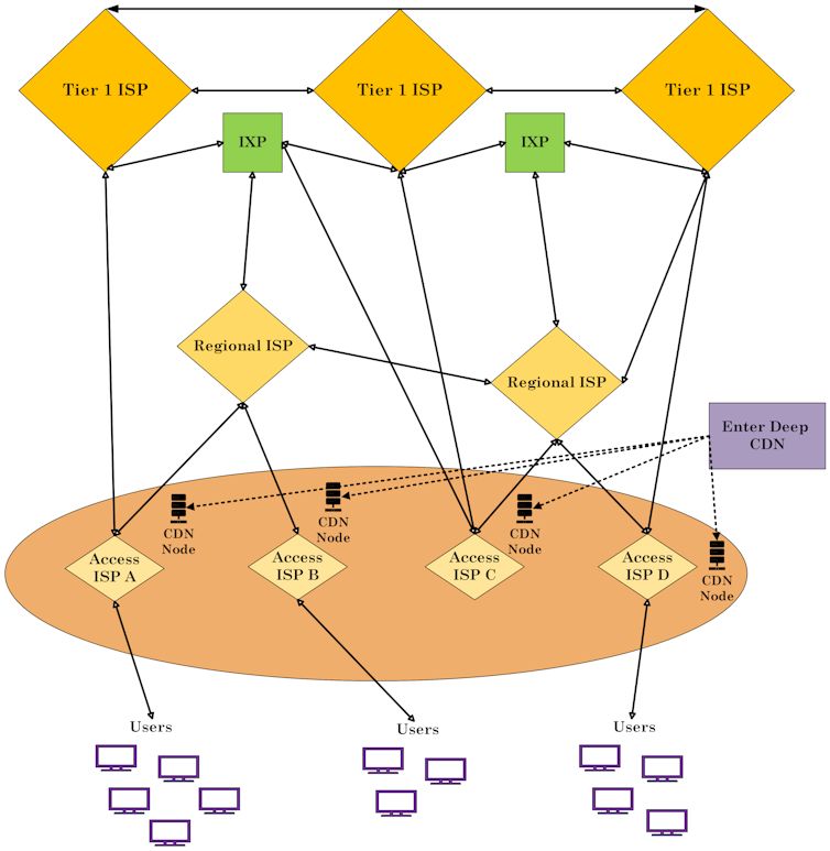
Prima este strategia „Enter Deep”, în care mii de noduri mai mici sunt plasate cât mai aproape de utilizatori, adesea chiar în rețelele furnizorilor locali de Internet. Astfel, se asigură o latență minimă, deoarece conținutul este adus cât mai aproape de utilizatorul final.

Această diagramă, cu infrastructura principală a Internetului (backbone) în partea de sus și utilizatorii în partea de jos, ilustrează abordarea „Enter Deep”, care constă în amplasarea serverelor de livrare a conținutului „în adâncul” rețelei, cât mai aproape de utilizatori.
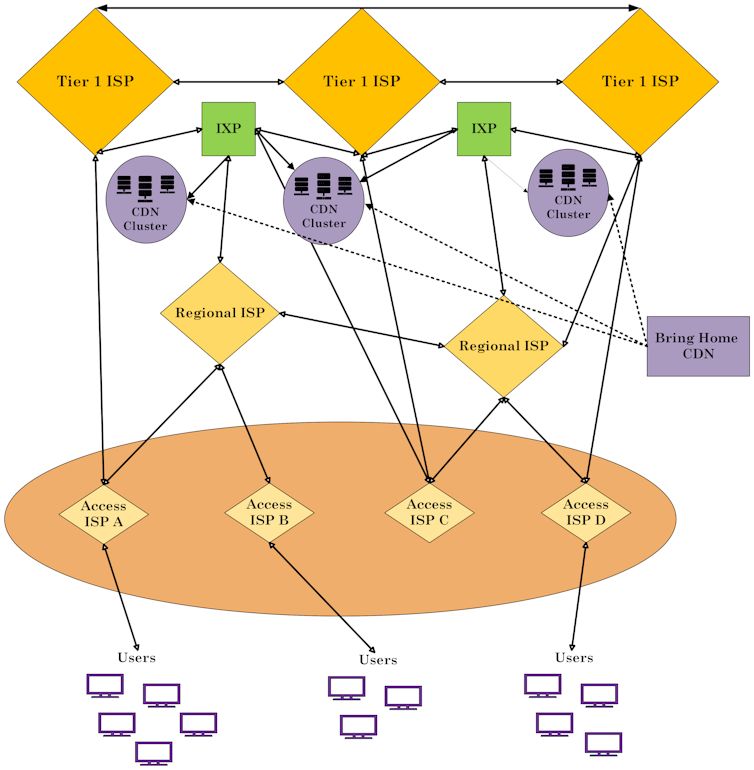
A doua strategie este „Bring Home”, care presupune amplasarea a sute de clustere mai mari de puncte de prezență în locații strategice, de obicei acolo unde se interconectează rețelele furnizorilor de Internet – punctele de schimb de trafic (Internet Exchange Points). Deși aceste noduri sunt mai departe de utilizatori decât în abordarea „Enter Deep”, ele au o capacitate mai mare și pot gestiona volume mai mari de trafic în mod eficient.

Această diagramă, cu infrastructura principală a Internetului (backbone) în partea de sus și utilizatorii în partea de jos, ilustrează abordarea „Bring Home”, care constă în amplasarea serverelor de livrare a conținutului între infrastructura principală și furnizorii regionali de servicii de Internet.
Infrastructura unei lumi conectate
Ambele strategii urmăresc optimizarea streamingului video prin reducerea întârzierilor, minimizarea risipei de lățime de bandă și asigurarea unei experiențe fără întreruperi de vizionare pentru utilizatorii din întreaga lume.
Expansiunea rapidă a Internetului și creșterea exponențială a streamingului video – atât live, cât și la cerere – au transformat modul în care este livrat conținutul către utilizatori. Totuși, provocările legate de gestionarea unor volume uriașe de date video, reducerea latenței geografice și adaptarea la diversitatea dispozitivelor și conexiunilor utilizatorilor necesită soluții sofisticate.
Rețelele de livrare a conținutului au devenit o componentă esențială a streamingului modern, permițând livrarea eficientă și fiabilă a conținutului video. Această infrastructură sprijină cererea tot mai mare de video de înaltă calitate și reflectă abordările inovatoare necesare pentru a satisface așteptările unei lumi interconectate.
Traducere după How millions of people can watch the same video at the same time de Chetan Jaiswal, profesor asociat de știința computerelor, Quinnipiac University
Imagine: Flick
